Targeted delivery of liposomal senolytics to alleviate cellular senescence-induced bone loss
KeAi Communications Co., Ltd.
image: (A) Schematic depiction of liposomes modified with alendronate encapsulates senolytic drugs for the targeted delivery to osseous tissue to eliminate senescent cells. (B) The size and distribution of Aln-Lipo-DQ were analyzed by DLS. (C) TEM visualizes the structure of Aln-Lipo-DQ. (D) Stability of Aln-Lipo-DQ at room temperature for 48 h. (E) The zeta potential of Aln-Lipo-DQ and Lipo-DQ. (F) In vitro dasatinib and quercetin release in PBS (pH 7.4) containing 1% Tween 80 at 37 oC within 48 h.
Credit: Rong Li, Yaohua Wei, Changhao Xiong, et al.
Cancer patients receiving chemotherapy or radiotherapy often face an underrecognized complication—osteoporosis. These treatments, while targeting tumor cells, can also induce senescence in bone tissue, particularly in bone marrow mesenchymal stem cells (BMMSCs), leading to reduced osteogenic capacity, increased adipogenic differentiation, and secretion of senescence-associated factors that activate osteoclasts and accelerate bone resorption.
The combined effect of impaired bone formation and enhanced resorption disrupts skeletal homeostasis, increasing fracture risk. Patients with osteoporosis exhibit a higher incidence of bone metastasis compared with cancer patients without osteoporosis. However, current therapeutic options remain limited.
To address this, a team led by Dr. Guangjun Nie from the National Center for Nanoscience and Technology, China, and Prof. Changsheng Liu from East China University of Science and Technology, developed Aln-Lipo-DQ, a nano-delivery system engineered to co-deliver dasatinib and quercetin specifically to bone, enabling selective elimination of senescent cells.
“To achieve bone-specific targeting, we modified the liposome surface with alendronate (Aln),” explains Nie. “Aln exhibits high affinity for hydroxyapatite (HAp) in the bone matrix, with its specific functional groups forming stable complexes with calcium ions, thereby establishing a “bone-targeting navigation” mechanism.” (Figure 1)
In vitro experiments showed that Aln-modified liposomes displayed markedly higher binding capacity to HAp than unmodified liposomes, and fluorescence labeling confirmed clear enrichment at the binding sites. The experiments further demonstrated sustained accumulation of Aln-modified liposomes in femurs and tibias of mice, with bone-associated fluorescence signals at 1 and 7 days post-injection significantly stronger than in the unmodified control group, confirming their bone-targeting advantage (Figure. 2).
“Using a controlled liposome fabrication approach, the clinically validated senolytics dasatinib and quercetin were co-encapsulated in Aln-modified liposomes, enabling precise control of the drug ratio to maintain synergistic effects,” shares Liu. “This formulation improved solubility, enhanced bioavailability, and provided sustained drug release under physiological conditions, minimizing burst release and local toxicity.”
In vitro assays demonstrated that the delivery system effectively eliminated senescent BMMSCs, downregulated senescence-associated markers, suppressed SASP secretion, and restored the osteogenic differentiation potential of senescent BMMSCs (Figure 3).
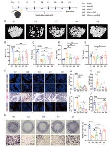
To comprehensively evaluate the in vivo therapeutic efficacy of Aln-Lipo-DQ, the researchers established clinically relevant chemotherapy- and radiotherapy-induced osteoporosis models in 8-week-old male C57BL/6 mice. In the chemotherapy-induced model, Aln-Lipo-DQ treatment significantly improved key bone parameters, increased the expression of osteogenesis-related markers, and reduced the number of bone-resorbing cells (Figure 4).
In the radiotherapy-induced model, meanwhile, the system similarly repaired damaged trabecular microarchitecture, enhanced bone quality, and restored osteogenic function of BMMSCs (Figure 5). Importantly, histopathological examination of major organs revealed no significant damage, confirming the favorable biocompatibility of Aln-Lipo-DQ.
The team published their findings in Fundamental Research.
###
Contact the author:
Guangjun Nie
1 CAS Key Laboratory for Biomedical Effects of Nanomaterials and Nanosafety, CAS Center for Excellence in Nanoscience, National Center for Nanoscience and Technology, Beijing 100190, China
2Center of Materials Science and Optoelectronics Engineering, University of Chinese Academy of Sciences, Beijing 100049, China
Email: niegj@nanoctr.cn
Changsheng Liu
1 Key Laboratory for Ultrafine Materials of Ministry of Education, East China University of Science and Technology, Shanghai 200237, China
Email: liucs@ecust.edu.cn
Ruifang Zhao
1 CAS Key Laboratory for Biomedical Effects of Nanomaterials and Nanosafety, CAS Center for Excellence in Nanoscience, National Center for Nanoscience and Technology, Beijing 100190, China
2Center of Materials Science and Optoelectronics Engineering, University of Chinese Academy of Sciences, Beijing 100049, China
Email: zhaorf@nanoctr.cn
The publisher KeAi was established by Elsevier and China Science Publishing & Media Ltd to unfold quality research globally. In 2013, our focus shifted to open access publishing. We now proudly publish more than 200 world-class, open access, English language journals, spanning all scientific disciplines. Many of these are titles we publish in partnership with prestigious societies and academic institutions, such as the National Natural Science Foundation of China (NSFC).
Disclaimer: AAAS and EurekAlert! are not responsible for the accuracy of news releases posted to EurekAlert! by contributing institutions or for the use of any information through the EurekAlert system.