Fig. 2. Aln-Lipo exhibited bone targeting capacity both in vitro and in vivo. (IMAGE)
Caption
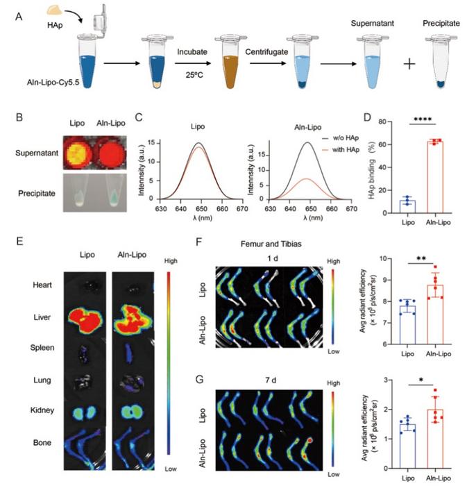
(A) Schematic illustration of the binding capacity of Aln-Lipo to HAp in vitro (B) The NIR images and photographs of supernatant and HAp precipitation, respectively. (C) The fluorescence spectrum of supernatant of HAp after treatment with Aln-Lipo-Cy5.5 and Lipo-Cy5.5, respectively. (D) HAp binding affinity of Aln-Lipo-Cy5.5 and Lipo (n = 3). (E) The ex vivo images of excised major organs at 24 h after injection of Aln-Lipo-Cy5.5 or Lipo-Cy5.5. (F, G) The ex vivo images of femur and tibias at 1 d or 7 d injection of Aln-Lipo-Cy5.5 or Lipo-Cy5.5 and semi-quantitative NIR analysis by IVIS (n = 6). *P < 0.05, **P < 0.01 and ****P < 0.0001.
Credit
Rong Li, Yaohua Wei, Changhao Xiong, et al.
Usage Restrictions
Credit must be given to the creator. Only noncommercial uses of the work are permitted. No derivatives or adaptations of the work are permitted.
License
CC BY-NC-ND