News Release

Research:华中大李一伟、刘笔锋教授开发组织仿生水凝胶新技术,实现细胞力学重编程与癌细胞力学转分化

Peer-Reviewed Publication

Research

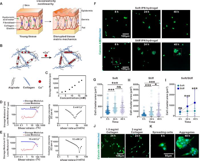
图1.组织仿生水凝胶的构建和间充质聚集体的形成

image: 图1.组织仿生水凝胶的构建和间充质聚集体的形成 view more 

Credit: Copyright © 2025 Xueqing Ren et al.

2025年7月10日,华中科技大学生命科学与技术学院李一伟教授和刘笔锋教授团队在《Research》期刊发表了题为"Mechanical Cell Reprogramming on Tissue-Mimicking Hydrogel for Cancer Cell Transdifferentiation"的重要研究成果。该论文可以通过此链接查看:https://spj.science.org/doi/10.34133/research.0810。

论文通讯作者是李一伟教授和刘笔锋教授,论文共同第一作者是博士生任雪晴和郑大一附院王亚超副研究员。

该研究开发了一种创新的组织力学仿生水凝胶系统,首次实现了纯粹通过力学信号诱导细胞重编程,不仅能够增强成纤维细胞的干性和双向分化潜能,还能促进癌细胞向脂肪细胞转分化,为再生医学和癌症治疗提供了全新的治疗策略。

研究背景

组织基质的力学特性对维持细胞健康和功能至关重要。随着年龄增长,组织基质失去力学完整性,表现出改变的生物物理特性,这与神经退行性疾病和癌症等多种疾病的发生密切相关。虽然科学家们已经认识到基质力学性质的重要性,但是否能够通过模拟健康组织的力学微环境来维持或恢复细胞的健康状态,仍然是一个未解之谜。

传统的细胞重编程主要依赖生化因子或基因编辑技术,但这些方法可能存在脱靶效应或致瘤风险。近年来,虽然有研究表明某些力学信号可以辅助细胞重编程,但缺乏能够同时模拟天然组织粘弹性和非线性弹性特征的材料平台。天然组织基质同时具有粘弹性和非线性弹性两种重要特征,但现有的合成或天然水凝胶主要只能模拟其中一种特性,这种局限性阻碍了对组织力学微环境在维持细胞功能中作用的深入理解。

创新技术突破

为了克服这些局限性,华中科技大学团队应用海藻酸盐-胶原蛋白互穿网络(IPN)水凝胶系统,构建了同时具有非线弹性生物基质和粘弹性生物基质的"组织力学仿生水凝胶"。这种创新设计巧妙地结合了胶原蛋白网络提供的非线性弹性特征和海藻酸盐网络展现的粘弹性剪切变稀行为。通过调节钙离子交联浓度,研究团队能够在保持胶原蛋白和海藻酸盐浓度一致的情况下,精确控制水凝胶的初始储存模量,从而模拟不同年龄组织的力学特性。这种设计显著增强了机械稳定性,确保了实验结果的高度可重现性。

研究的最重要发现是细胞能够通过基质重塑实现远程力学相互作用。在组织仿生水凝胶上培养的成纤维细胞表现出前所未有的行为模式:细胞首先在水凝胶表面正常扩散,8小时后开始相互迁移并形成间充质聚集体,细胞聚集导致胶原纤维的重新组织和束状结构形成。这种现象在纯胶原蛋白或海藻酸盐基质上均未观察到,证明了粘弹性和非线性弹性组分协同作用的重要性。

机制发现与验证

通过使用收缩抑制剂,研究团队证明增强的细胞收缩力是驱动细胞聚集和重编程的关键因素。当细胞收缩力被抑制时,间充质聚集体解离为单独扩散的细胞,重编程相关基因表达被抑制,分化潜能增强效应消失。这表明细胞收缩力与基质力学特性之间的正反馈回路是实现重编程的核心机制。

转录组分析揭示了组织仿生水凝胶对细胞重编程的深远影响。包括Id1、Id2、Cd36、Cd9等间充质干细胞标志物在内的干性基因显著上调,Wnt信号、Hippo信号、PPAR信号等多条重编程相关通路被激活。更重要的是,脂肪生成和骨生成相关基因同时上调,打破了传统认为这两种分化途径相互抑制的观念。功能验证实验证实,在组织仿生水凝胶上培养的细胞在脂肪生成诱导后油滴积累增加2.5倍,在成骨诱导后ALP表达显著提升。

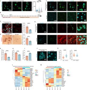
癌症转分化治疗的突破性应用

研究团队将这一技术成功应用于癌症治疗领域。非小细胞肺癌H1975细胞在组织仿生水凝胶上从扩散的间充质形态转为聚集状态,并成功分化为脂肪样细胞,表达Perilipin和PPARγ等脂肪细胞标志物。同时,间充质应力纤维重组为皮质肌动蛋白,表明细胞固定化。

转录组分析显示,癌细胞在组织仿生水凝胶上发生了关键的分子变化:上皮-间充质转化相关基因被抑制,间充质-上皮转化(MET)相关基因被激活;EGFR、BRCA1、CDC20等癌基因表达下调,而ACSL1、GADD45G、CRB3等肿瘤抑制基因表达上调。这些分子变化表明组织仿生水凝胶不仅能诱导癌细胞转分化,还能逆转其恶性特征。

临床意义和应用前景

该技术在再生医学领域具有广阔的应用前景,可用作患者自体细胞的体外扩增和重编程平台,增强细胞的治疗潜能,也可开发为注射式支架材料,促进组织修复中的细胞聚集和分化。在癌症治疗方面,该技术开辟了全新的转分化疗法策略,将癌细胞转化为非增殖性脂肪细胞,从根本上改变肿瘤性质,可与传统化疗、放疗结合,提高治疗效果。

与传统重编程方法相比,这种技术具有显著优势:避免了基因编辑可能的脱靶效应和致瘤风险,无需复杂的生化因子组合或基因载体,基质介导的力学信号提供持续的重编程环境,对多种细胞类型均显示有效性。该技术还可作为药物筛选的创新平台,用于研究细胞重编程过程中的关键分子靶点,评估候选药物对细胞转分化的影响,以及在更接近天然组织的环境中评估药物安全性。

该研究开发的组织力学仿生水凝胶技术代表了细胞重编程领域的重大突破。通过首次实现纯力学信号诱导的细胞重编程,该技术不仅为理解组织力学微环境在维持细胞健康中的作用提供了新的视角,还为再生医学和癌症治疗开辟了全新的治疗途径。该研究的核心创新在于发现了基质介导的远程细胞-细胞力学相互作用机制,揭示了增强细胞收缩力在重编程过程中的关键作用。这项工作不仅在科学理论上取得了重要进展,更在实际应用中展现了巨大潜力,随着技术的进一步完善和临床转化研究的推进,有望为人类健康事业做出重要贡献,特别是在应对全球老龄化和癌症治疗挑战方面发挥重要作用。

原文链接:https://spj.science.org/doi/10.34133/research.0810


Disclaimer: AAAS and EurekAlert! are not responsible for the accuracy of news releases posted to EurekAlert! by contributing institutions or for the use of any information through the EurekAlert system.