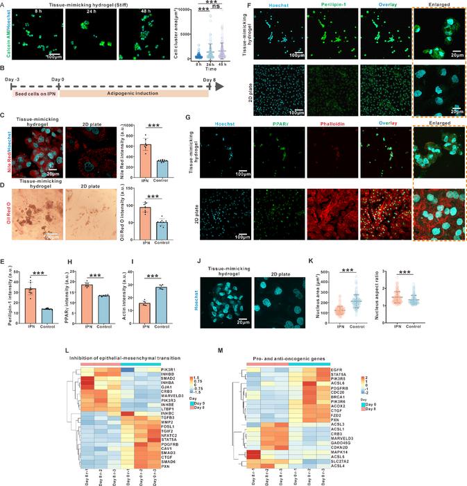
图6.组织仿生水凝胶增强非小细胞肺癌细胞的成脂转分化 (IMAGE) Research Caption 图6.组织仿生水凝胶增强非小细胞肺癌细胞的成脂转分化 Credit Copyright © 2025 Xueqing Ren et al. Usage Restrictions Credit must be given to the creator. License CC BY Disclaimer: AAAS and EurekAlert! are not responsible for the accuracy of news releases posted to EurekAlert! by contributing institutions or for the use of any information through the EurekAlert system.