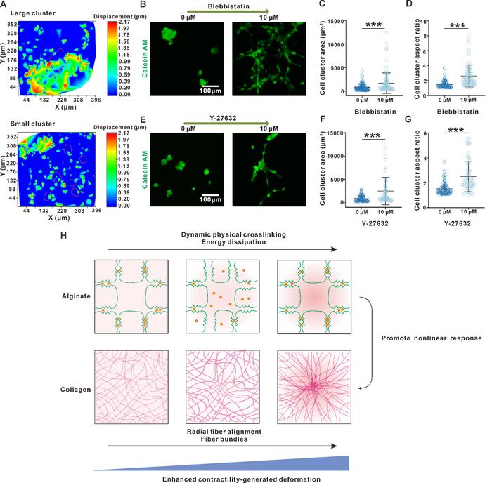
图3. 增强的收缩性是组织仿生水凝胶诱导间充质聚集体形成的必要条件 (IMAGE) Research Caption 图3. 增强的收缩性是组织仿生水凝胶诱导间充质聚集体形成的必要条件 Credit Copyright © 2025 Xueqing Ren et al. Usage Restrictions Credit must be given to the creator. License CC BY Disclaimer: AAAS and EurekAlert! are not responsible for the accuracy of news releases posted to EurekAlert! by contributing institutions or for the use of any information through the EurekAlert system.