image:  Figure 1. Screening of key proteins and modification sites by modification omics
Credit: Copyright © 2025 Tao Yu et al.
Background
Aortic dissection (AD) is a life-threatening cardiovascular emergency characterized by rapid onset and progression, with limited clinical intervention options. Lactate, a glycolytic metabolite, has recently been identified to regulate gene expression and cellular functions via "lactylation" modification in various diseases such as cancer and inflammation. Lactylation is a novel post-translational modification where lactate donates a lactyl group to histone and non-histone proteins, influencing their stability and function. Although lactate levels are significantly elevated in AD patients and associated with poor prognosis, the involvement of lactylation modification in AD pathogenesis and its specific mechanisms require further investigation.
Results
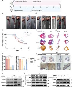
Using modification omics analysis, this study identified widespread lactylation modifications in AD tissues, with significant enrichment in the ATPase activity pathway. Notably, lactylation levels at the K531 site of ATP synthase subunit alpha (ATP5F1A) were markedly increased, and this modification was regulated by the mitochondrial deacetylase Sirtuin 3 (Sirt3).
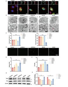
Functional experiments demonstrated that lactylation of ATP5F1A at K531 decreases ATP synthase activity, increases reactive oxygen species (ROS) production, and induces mitochondrial morphological abnormalities. These changes consequently promote the transition of human aortic vascular smooth muscle cells (HAVSMCs) towards a synthetic phenotype and enhance the expression and secretion of matrix metalloproteinases (MMP-2 and MMP-9).
In vivo experiments showed that pharmacological inhibition of lactylation (e.g., using the LDHA inhibitor FX-11) or constructing K531R mutant mice significantly reduced the incidence and mortality of AD, and alleviated elastic fiber degradation and fibrotic deposition in the vessel.
Future Perspectives
This study reveals the critical role of lactylation modification in aortic dissection. Specifically, Sirt3-regulated lactylation of ATP5F1A in mitochondria impairs ATPase function, leading to mitochondrial damage, rupture, functional abnormalities, reduced ATP production, and increased ROS generation. Ultimately, this process increases the proportion of synthetic VSMCs and the secretion of MMPs, thereby exacerbating aortic dissection. These findings not only provide a new perspective on the pathogenesis of AD, but also offer a theoretical basis for developing targeted therapeutic strategies against lactylation modification.
Sources: https://spj.science.org/doi/10.34133/research.0799
Journal
Research
Method of Research
News article
Subject of Research
Not applicable
Article Title
Lactylation of Mitochondrial Adenosine Triphosphate Synthase Subunit Alpha Regulates Vascular Remodeling and Progression of Aortic Dissection
Article Publication Date
12-Aug-2025
 
                