Figure 3. Lactylation of ATP5F1A at K531 is involved in the progression of aortic dissection (IMAGE)
Caption
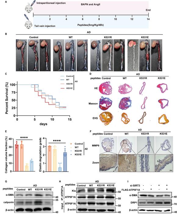
Figure 3. Lactylation of ATP5F1A at K531 is involved in the progression of aortic dissection
Credit
Copyright © 2025 Tao Yu et al.
Usage Restrictions
Credit must be given to the creator.
License
CC BY
 
                