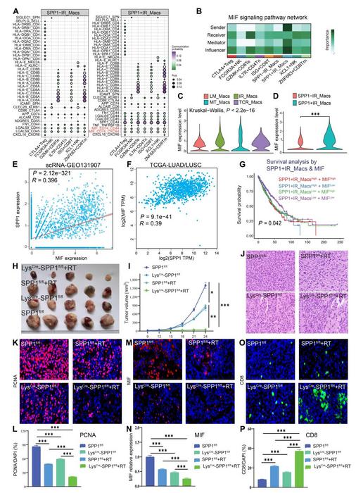
图2:靶向SPP1+肿瘤相关巨噬细胞可增强放疗联合治疗的抗肿瘤免疫反应 (IMAGE) Research Caption 图2:靶向SPP1+肿瘤相关巨噬细胞可增强放疗联合治疗的抗肿瘤免疫反应 Credit Copyright © 2025 Yuzhao Jin et al. Usage Restrictions Credit must be given to the creator. License CC BY Disclaimer: AAAS and EurekAlert! are not responsible for the accuracy of news releases posted to EurekAlert! by contributing institutions or for the use of any information through the EurekAlert system.