miR-378 overexpression accelerated bone loss upon ovariectomy. (IMAGE)
Caption
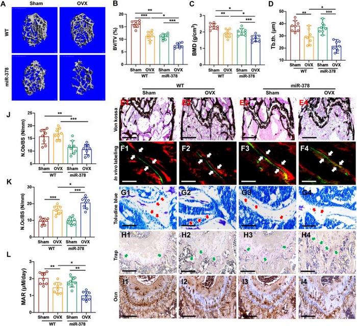
A. Three-dimensional reconstruction of trabecular bone in the distal metaphysis of WT and miR-378 TG mice after sham and OVX treatment. Scale bar, 100 μM. B-D. Microstructure parameters including bone volume/tissue volume (BV/TV) (B), bone mineral density (BMD) (C) and trabecular thickness (Tb.Th) (D) of the trabecular bone in different groups. E-I. Representative images of Von Kossa staining (E), in vivo double labels (F) and Toluidine blue staining (G) of femoral metaphysis as well as IHC staining using TRAP (H) and OCN (I) antibodies. White arrow indicates the bone distance between two labeling which reflects the mineral apposition rate. Red arrow indicates the osteoblasts. Green arrow indicated the TRAP positive cells. Scale bar: 400 μM for Von Kossa, 100 μM for in vivo labeling and Toluidine blue staining, 200 μM for IHC staining. J-L. Histomorphometric analysis of distal femur sections including N.Ob/BS (number of osteoblasts per bone surface) (J), N.Oc/BS (number of osteoclast per bone surface) (K) and MAR (mineral apposition rate) (L) (n=8; *p<0.05, **p<0.01, ***p<0.001).
Credit
Lu Feng, Zhengmeng Yang, Nan Hou, Haixing Wang, Shanshan Bai, Xuan Lu, Yaofeng Wang, Sien Lin, Micky D. Tortorella, Gang Li
Usage Restrictions
Credit must be given to the creator. Only noncommercial uses of the work are permitted. No derivatives or adaptations of the work are permitted.
License
CC BY-NC-ND