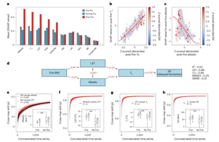
PolyU research finds frequent Arctic wildfires could cut snow cover by 18 days, impacting global climate and ecology (IMAGE)

The Hong Kong Polytechnic University

Disclaimer: AAAS and EurekAlert! are not responsible for the accuracy of news releases posted to EurekAlert! by contributing institutions or for the use of any information through the EurekAlert system.