MFAP2 promotes epithelial-mesenchymal transition (EMT) through the EGFR-AKT-STAT3 signaling pathway in colorectal cancer (CRC) cells. (IMAGE)
Caption
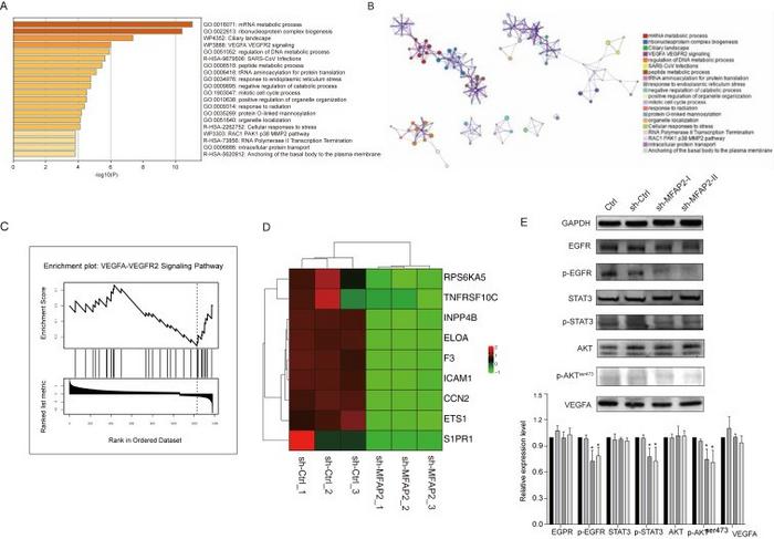
(A, B) The top 20 enrichment signaling pathways regulated by MFAP2 knockdown.
(C, D) VEGFR2 signaling pathway was enriched in the MFAP2 knockdown cells, shown by Gene Set Enrichment Analysis (GSEA) and essential genes in this enrichment.
(E) MFAP2 knockdown affected the EGFR-AKT-STAT3 axis.
Credit
Zhicheng He, Yuanzhi Chen, Shuting Yang, Cheng Chen, Yingying He, Shubai Liu
Usage Restrictions
Credit must be given to the creator. Only noncommercial uses of the work are permitted. No derivatives or adaptations of the work are permitted.
License
CC BY-NC-ND