Glioma classification and risk score construction based on CTA-related gene expression (IMAGE)
Caption
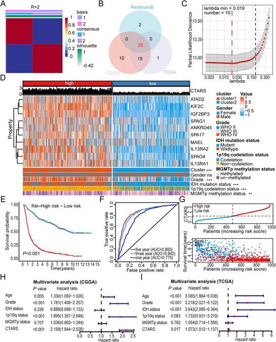
(A) Non-negative matrix factorization clustering matrix for rank 2 in the CGGA cohort.
(B) The Venn diagram illustrates the overlap of the CTA genes associated with a poor prognosis across the three cohorts.
(C) The regularization path of the least absolute shrinkage and selection operator (LASSO) demonstrates the use of cross-validation to select optimal tuning parameters.
(D) The heatmap illustrates the relationship between CTARS and the expression levels of 10 selected genes, as well as clinicopathological characteristics. It also highlights the differences in CTARS under different clinicopathological characteristics. The Wilcoxon rank-sum test was employed for statistical analysis, with significance levels indicated as follows: ∗∗, P < 0.01; ∗∗∗, P < 0.001.
(E) Kaplan–Meier survival curves based on the median CTARS (Log-rank test).
(F) Receiver operating characteristic curve to predict the sensitivity and specificity for 1-, 3- and 5-year survival.
(G) Ranked dot and scatter plots display the distribution of CTARS and patient survival status.
(H) and (I) Forest plots depict the results of multivariate Cox regression analyses, evaluating the association of clinicopathological characteristics, CTARS, and overall survival in the CGGA and TCGA cohorts.
Credit
Shenghua Zhuo, Liangwang Yang, Zhimin Chen, Shenbo Chen, Shuo Yang, Taixue Chen, Wen-Shu Wu, Kai Wang, Kun Yang
Usage Restrictions
Credit must be given to the creator. Only noncommercial uses of the work are permitted. No derivatives or adaptations of the work are permitted.
License
CC BY-NC-ND