Scientists decode the dual genetic blueprint of black cottonwood
Nanjing Agricultural University The Academy of Science
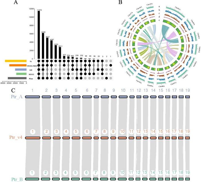
image: Haplotype-resolved near T2T P. trichocarpa genome assembly. (A) Gene function annotation of Ptr_A. (B) Chromosome features and distribution of nucleotide polymorphisms. In Circos plots from outmost to innermost: (a) chromosome size, (b) InDel density in Ptr_A, (c) SNP density, (d) GC content, and (e) gene density; lines in the center indicate syntenic gene pairs. (C) Comparison of chromosome structure between Ptr_A, Ptr_B haplotype genomes, and P. trichocarpa v4.1 (Ptr v4.1).
Credit: Horticulture Research
A new chromosome-scale and haplotype-resolved genome of Populus trichocarpa provides the most complete and accurate picture to date of a model woody plant’s genetic structure. By separately assembling the paternal and maternal haplotypes using PacBio HiFi sequencing and Hi-C technology, researchers revealed key allelic variations and their expression patterns across tissues. This study uncovered significant gene family diversity, especially in leucine-rich repeat (LRR) genes linked to plant immunity and environmental adaptation. The findings offer a valuable foundation for investigating genetic diversity, hybrid vigor, and trait regulation in forest trees, paving the way for advanced molecular breeding and stress-resilient forestry.
Forests are vital to global carbon balance and climate mitigation, with Populus trichocarpa serving as a fundamental model for understanding tree growth, wood formation, and stress responses. Previous genomic studies of P. trichocarpa often ignored its heterozygosity by simplifying the complex diploid genome into a single representation, thus overlooking allelic variation. Haplotype-resolved genome assemblies—separating the genetic information inherited from each parent—allow researchers to study allele-specific expression and evolutionary divergence in detail. Based on these challenges, it became necessary to construct a telomere-to-telomere, haplotype-resolved genome assembly of P. trichocarpa to illuminate its true genetic diversity and advance precision forestry research.
A research team from Northeast Forestry University and collaborating institutions has achieved the first near telomere-to-telomere haplotype-resolved genome of Populus trichocarpa, published (DOI: 10.1093/hr/uhaf012) on January 15, 2025, in Horticulture Research. Using PacBio HiFi long-read sequencing and Hi-C chromosome conformation capture, the scientists constructed high-contiguity assemblies for both paternal and maternal genomes. The study not only refines the P. trichocarpa reference genome but also explores allelic gene expression across multiple tissues, revealing the molecular foundations of gene regulation, structural variation, and adaptive evolution in this ecologically and economically significant species.
The researchers generated 59.98 Gb of HiFi long-read data and 250.8 Gb of Hi-C data to produce two high-quality haplotype genomes—Ptr_A (391.76 Mb) and Ptr_B (397.43 Mb)—with near-complete telomere and centromere coverage. Comparative analyses showed over three million single nucleotide polymorphisms (SNPs) and extensive allelic diversity between haplotypes, providing new insights into genome evolution and trait variation. RNA-seq analysis across seven tissues identified over 24,000 allele pairs per tissue and highlighted tissue-specific allele-specific expression (ASE). In particular, the LRR gene family—crucial for pathogen recognition and stress responses—displayed complex regulatory elements responsive to drought, temperature, salicylic acid, and light signals. These findings underscore the intricate balance between genetic stability and adaptive flexibility in woody plants. By combining genome, transcriptome, and epigenetic perspectives, the study establishes a genomic reference for dissecting heterosis, guiding breeding strategies, and enhancing forest resilience against environmental changes.
“Our work represents a significant milestone in tree genomics,” said Prof. Guohua Wang, corresponding author of the study. “By resolving both parental haplotypes of Populus trichocarpa, we can now examine allelic expression and functional variation at an unprecedented level. This genome assembly not only advances fundamental understanding of tree biology but also supports applied research in hybrid breeding, wood quality improvement, and environmental adaptation. It demonstrates how haplotype-resolved approaches can transform the study of complex, long-lived plant species.”
The haplotype-resolved genome of Populus trichocarpa provides a robust platform for exploring genetic regulation, allelic diversity, and evolutionary adaptation in forest trees. It enables precise identification of allelic effects influencing biomass accumulation, stress tolerance, and disease resistance—traits crucial for sustainable forestry and bioenergy production. Moreover, this resource will accelerate marker-assisted selection and genome editing efforts in Populus species and related woody crops. Beyond forestry, the study sets a benchmark for haplotype-based genomics, illustrating how advanced sequencing technologies can unravel complex genetic architectures and enhance the development of climate-resilient plant varieties.
###
References
DOI
Original Source URL
https://doi.org/10.1093/hr/uhaf012
Funding information
This work was supported by National Natural Science Foundation of China (Nos 62225109, 62072095) and the Fundamental Research Funds for the Central Universities (Nos 2572022BD04,HIT.BRET.2022003).
About Horticulture Research
Horticulture Research is an open access journal of Nanjing Agricultural University and ranked number one in the Horticulture category of the Journal Citation Reports ™ from Clarivate, 2023. The journal is committed to publishing original research articles, reviews, perspectives, comments, correspondence articles and letters to the editor related to all major horticultural plants and disciplines, including biotechnology, breeding, cellular and molecular biology, evolution, genetics, inter-species interactions, physiology, and the origination and domestication of crops.
Disclaimer: AAAS and EurekAlert! are not responsible for the accuracy of news releases posted to EurekAlert! by contributing institutions or for the use of any information through the EurekAlert system.